Generalised logistic function

A=M=0, K=C=1, B=3, ν=0.5, Q=0.5
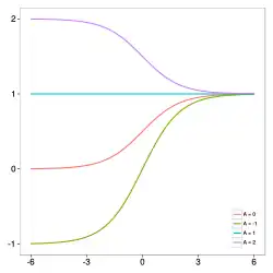
Effect of varying parameter A. All other parameters are 1.
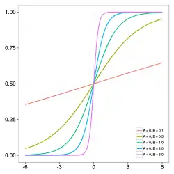
Effect of varying parameter B. A = 0, all other parameters are 1.
Effect of varying parameter C. A = 0, all other parameters are 1.
Effect of varying parameter K. A = 0, all other parameters are 1.
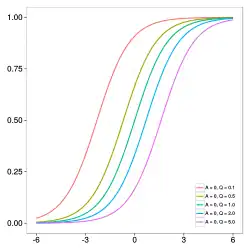
Effect of varying parameter Q. A = 0, all other parameters are 1.
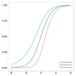
Effect of varying parameter . A = 0, all other parameters are 1.

The generalized logistic function or curve is an extension of the logistic or sigmoid functions. Originally developed for growth modelling, it allows for more flexible S-shaped curves. The function is sometimes named Richards's curve after F. J. Richards, who proposed the general form for the family of models in 1959.

Definition

Richards's curve has the following form:

where = weight, height, size etc., and = time. It has six parameters:

  • : the left horizontal asymptote;
  • : the right horizontal asymptote when . If and then is called the carrying capacity;
  • : the growth rate;
  •  : affects near which asymptote maximum growth occurs.
  • : is related to the value
  • : typically takes a value of 1. Otherwise, the upper asymptote is

The equation can also be written:

where can be thought of as a starting time, at which . Including both and can be convenient:

this representation simplifies the setting of both a starting time and the value of at that time.

The logistic function, with maximum growth rate at time , is the case where .

Generalised logistic differential equation

A particular case of the generalised logistic function is:

which is the solution of the Richards's differential equation (RDE):

with initial condition

where

provided that and

The classical logistic differential equation is a particular case of the above equation, with , whereas the Gompertz curve can be recovered in the limit provided that:

In fact, for small it is

The RDE models many growth phenomena, arising in fields such as oncology and epidemiology.

Gradient of generalized logistic function

When estimating parameters from data, it is often necessary to compute the partial derivatives of the logistic function with respect to parameters at a given data point (see[1]). For the case where ,


Special cases

The following functions are specific cases of Richards's curves:

Footnotes

  1. ^ Fekedulegn, Desta; Mairitin P. Mac Siurtain; Jim J. Colbert (1999). "Parameter Estimation of Nonlinear Growth Models in Forestry" (PDF). Silva Fennica. 33 (4): 327–336. doi:10.14214/sf.653. Archived from the original (PDF) on 2011-09-29. Retrieved 2011-05-31.

References