John Josiah Guest

John Josiah Guest
Member of Parliament for Merthyr Tydfil
In office
1832–1852
Preceded byOffice created
Succeeded byHenry Bruce
Personal details
Born
Josiah John Guest

(1785-02-02)2 February 1785
Dowlais, Merthyr Tydfil, Wales
Died26 November 1852(1852-11-26) (aged 67)
Resting placeSt John's Church, Dowlais
Spouse(s)Maria Rankin
Lady Charlotte Bertie
Children
Parents
  • Thomas Guest (father)
  • Jemima Revel Phillips (mother)
OccupationBusinessman

Sir Josiah John Guest, 1st Baronet (2 February 1785 – 26 November 1852), known as John Josiah Guest, was a British engineer, entrepreneur and politician.

Early life

Guest was born on 2 February 1785 in Dowlais, Merthyr Tydfil, Wales. He was the son of Thomas Guest, a partner in the Dowlais Iron Company, and Jemima Revel Phillips. Guest was educated at Bridgnorth Grammar School and Monmouth School.[1]

Career

After attending school, he learned the trade of ironmaking in his father's foundry at the hands of the works manager, John Evans. Guest was renowned for his ability to roll a bar of steel or cut a tram of coal as well as any of his father's workmen.[1] Upon his father's death in 1807, Guest inherited his father's share of the company and developed the business, becoming sole owner of the works in 1815. By the time of his death in 1852, the Dowlais Iron Company had become the largest producer of iron in the world.[2]

Guest was elected in 1825 as Member of Parliament for Honiton, Devon, holding the seat until the 1831 general election during the Reform Crisis.[2] In 1832 he became the first MP for Merthyr Tydfil as a Whig,[2] and in 1837 he launched the campaign to have the town incorporated.[3]

In 1838, Guest was created a baronet, of Dowlais in the County of Glamorgan.[2][4] After his death in 1852, Guest was succeeded by his eldest son, who was elevated to the peerage in 1880 as Baron Wimborne, of Canford Magna in the County of Dorset, on Disraeli's initiative.[5]

Philanthropy

His public works included a school at Dowlais, designed by Sir Charles Barry. Guest was a Fellow of the Royal Society and a Member of the Institution of Civil Engineers. He was the first chairman of the Taff Vale Railway.[2]

Upon his purchase of Canford Manor in 1846, Guest set in motion the process of building new estate cottages for workers on the estate to improve living conditions.[6] Although the first was built after his death, his wife, Charlotte Guest, and daughter-in-law Cornelia Guest oversaw the building of these 'Lady Wimborne Cottages.'[7]

Freemasonry

In August 1840, Guest was appointed Master of Loyal Cambrian Lodge, No. 110 in Merthyr Tydfil.[8]

Personal life

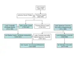
Guest family tree

On 11 March 1817, Guest married Maria Rankin but their marriage was short-lived, Maria dying just nine months later in January 1818. On 29 July 1833, he subsequently married Lady Charlotte Elizabeth Bertie, daughter of Albemarle Bertie, 9th Earl of Lindsey.

Together, they had five sons and five daughters, including:

Guest died in 1852 and was buried in an iron coffin under a red granite slab in the local St John's Church, which had been built for him in 1827.[11]

After his death, his widow married Charles Schreiber (1826–1884) in 1855.[10] Schreiber was an academic who had been Ivor's tutor in 1852. He was known for being a fine arts collector and Conservative Party politician who sat in the House of Commons between 1865 and 1884.[12]

Descendants

Among his many grandchildren were: Edward Ponsonby, the 8th Earl of Bessborough, brothers Granville (1867–1942) and Montague Eliot (1870–1960), who became the 7th and 8th Earls of St Germans, respectively.[13] There was also Frances Guest (1869–1957), known as Lady Chelmsford, who married Frederic Thesiger, 1st Viscount Chelmsford, who served as Viceroy of India, Ivor Churchill Guest (1873–1939), who became 1st Viscount Wimborne, Christian Henry Charles Guest (1874–1957), a Liberal Member of Parliament "MP", Frederick "Freddie" Edward Guest (1875–1937), another Liberal MP, and Oscar Montague Guest (1888–1958), who was both a Liberal, and later, a Conservative MP.

References

Notes

  1. ^ a b Vaughan (1975), p. 13
  2. ^ a b c d e f John (2004)
  3. ^ Watkin William Price (1959). "Guest family, iron-masters, coal owners, etc.". Dictionary of Welsh Biography. National Library of Wales. Retrieved 3 December 2021.
  4. ^ "No. 19631". The London Gazette. 3 July 1838. p. 1488.
  5. ^ "No. 24838". The London Gazette. 27 April 1880. p. 2725.
  6. ^ "GUEST, Josiah John (1785-1852), of Dowlais House, nr. Merthyr Tydvil, Glam. | History of Parliament Online". www.historyofparliamentonline.org. Retrieved 2 September 2024.
  7. ^ poolemuseumsociety (29 January 2016). "Luxury and Charity – Lady Cornelia of Canford". Poole Museum Society Blog. Retrieved 2 September 2024.
  8. ^ "Free Masonry at Merthyr". The Merthyr Express. 1 October 1910. hdl:10107/3815845 – via Welsh Newspapers.
  9. ^ Hansard 1803–2005: contributions in Parliament by Montague Guest
  10. ^ a b "Lady Layard's Journal: Background". Archived from the original on 18 November 2016. Retrieved 30 December 2012.
  11. ^ Sophie Gidley (16 February 2015). "Former church for sale in Merthyr Tydfil with stunning stained glass window, a Donny Osmond link - and an auction guide price of just £50,000". Wales Online. Retrieved 16 January 2016.
  12. ^ "Schreiber, Charles (SCRR843C)". A Cambridge Alumni Database. University of Cambridge.
  13. ^ Kidd, Charles, Williamson, David (editors). Debrett's Peerage and Baronetage (1990 edition). New York: St Martin's Press, 1990.

Sources

Further reading

  • Owens, Victoria (2022). Lady Charlotte Guest: The Exceptional Life of a Female Industrialist. Barnsley: Pen & Sword. ISBN 978-1-5267-6881-0.