United States Army Pacific

United States Army Pacific
USARPAC shoulder sleeve insignia
Active1898–present
Country United States
Branch Army
TypeArmy Service Component Command/Theater Army
RoleCommand (military formation)
Size107,000[1]
Part of
Garrison/HQFort Shafter, Hawaii
Motto(s)One Team
Colors   White and red
DecorationsPresidential Unit Citation x 2
Superior Unit Award
Philippine Republic Presidential Unit Citation
CampaignsWorld War II
WebsiteU.S. Army Pacific
Commanders
Commanding GeneralUnited States GEN Ronald P. Clark
Deputy Commanding GeneralUnited States LTG Joel B. Vowell
Deputy Commanding General (AUS)Australia MG Scott Winter
Senior Enlisted LeaderUnited States CSM Jason P. Schmidt
Insignia
Distinctive insignia
AbbreviationUSARPAC

The United States Army Pacific (USARPAC) is an Army Service Component Command which serves as the Army service component for United States Indo-Pacific Command.[2] It may also serve as a Joint Task Force headquarters. The command has forces in Alaska, Hawaii, Japan, and South Korea. It also performs missions in Southeast Asia, in the countries stretching from the Philippines all the way to Bangladesh and India. United States Forces Korea (USFK) has had operational command and control of US Forces in Korea since January 2012, and USARPAC headquarters oversees the manning, training, and equipping of US Army forces assigned to USFK.[3]

However, subordinate units of this command sometimes perform humanitarian missions in places such as Haiti, Cuba, and the Middle East.

History

USARPAC traces its lineage back to 1898 when the United States became a major power in the Pacific. 1911, the Hawaiian Department was created reporting to the War Department. Headquartered in the Alexander Young Hotel, the Department moved to Fort Shafter in 1921.[4] The department also started wearing the red octagon insignia bearing the yellow letter "H." The colors symbolized Hawaiian royalty and the eight sides represented the main islands of Hawaii. In 1943 after the United States entered World War II, the Hawaiian Department became subordinate to the Commander-in-Chief, Pacific Ocean Areas.

History of designations

Throughout its history the command was designated:

  • US Army Forces, Central Pacific Area (1943–44)
  • US Army Forces, Pacific Ocean Areas (1944–69)
  • US Army Forces, Middle Pacific (1945–47)
  • US Army, Pacific (1947–1974)
  • US Army Western Command (1979–1990)
  • United States Army Pacific (1990–present)

Historical summary

During the Korean War, USARPAC provided combat forces, training, and logistics.

During the Vietnam War, the command provided the same support to United States Army Vietnam. After the war the Army cut its presence in the region as there was no longer a need for such a large number of combat forces in the Pacific. Subsequently, USARPAC was eliminated as a component command and Army forces in Korea and Japan became separate major commands. In Hawaii, USARPAC headquarters was superseded by US Army Support Command Hawaii (USASCH) and a Department of the Army field operating agency, US Army CINCPAC Support Group.

In 1979 the Army established US Army Western Command (WESTCOM) as a major command and the Army component of US Pacific Command. WESTCOM took command of Army forces in Hawaii. In 1989 it added United States Army Alaska[5] and in 1990 United States Army, Japan. In 1990 WESTCOM was renamed USARPAC. USARPAC has sent forces on multiple humanitarian missions, disaster relief, and defense support of civil authorities.

In October 2000 the headquarters reorganized as a multi-component Army service component command.

Since 9/11, the command plays a major role in the homeland defense of the United States. The command has also sent soldiers in support of the Global War on Terrorism to fill operational gaps.

The command insignia was designed in 1944. It depicts the axis of advance of U.S. forces across the pacific.

Commander's responsibilities

  • Responsible to SECARMY for execution of 10 USC §7013(b) responsibilities
  • Admins and supports army units assigned or attached to United States Indo-Pacific Command
  • Reports to the Commander, United States Indo-Pacific Command

Structure

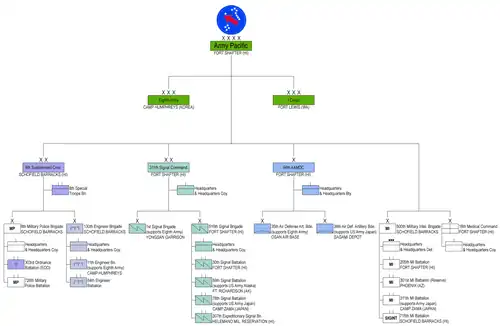
US Army Pacific active component in 2021 (Click graphic to enlarge)
For organization of major subordinate commands: see Eighth Army and I Corps

Former units include the U.S. Army Chemical Activity, Pacific, at Johnston Atoll, which traced some of its history to the 267th Chemical Company and the Project 112 biological warfare defense experiments. This became the Johnston Atoll Chemical Agent Disposal System, which was finally deactivated in 2001.

Commanders

References

  1. ^ Units U.S. Army Pacific
  2. ^ AR 10–87 Army Commands, Army Service Component Commands, and Direct Reporting Units (PDF). Washington, D.C.: Headquarters, Department of the Army. 11 December 2017.
  3. ^ Eighth Army – An Operational Field Army Headquarters Thursday, 26 April 2012
  4. ^ "HISTORY OF U.S. ARMY GARRISON HAWAII" (PDF). US Army. 2024.
  5. ^ army.mil
  6. ^ "Subordinate Commands". US Army Pacific. Archived from the original on 9 August 2011. Retrieved 29 April 2021.
  7. ^ "Units". 8th Theater Sustainment Command. Retrieved 29 April 2021.
  8. ^ Sgt. 1st Class Caleb Barrieau. "Medical Command in Hawaii Reassigned to USARPAC with New Two Star". US Army Pacific. Retrieved 29 April 2021.{{cite web}}: CS1 maint: numeric names: authors list (link)
  9. ^ "Major Subordinate Commands". United States Army Intelligence and Security Command. Archived from the original on 13 August 2012. Retrieved 29 April 2021.
Government
General information